洛克王国食猴鹰技能怎么搭配?洛克王国里面有很多的宠物小精灵,今天给大家带来的是食猴鹰技能搭配,还有很多的小伙伴不清楚技能怎么搭配,那么快来一起看看相关的洛克王国食猴鹰技能搭配吧。
洛克王国食猴鹰技能搭配
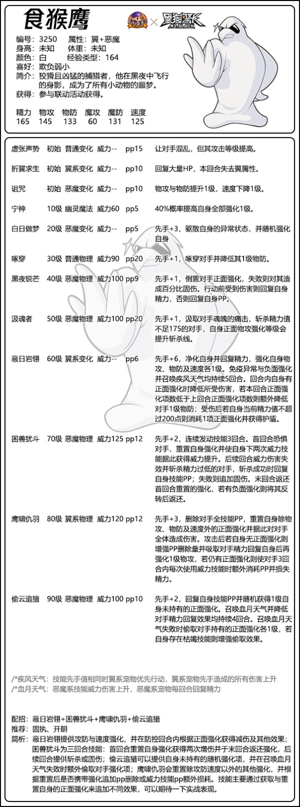
配招:蔽日岩翎+困兽犹斗+鹰啸仇羽+偷云追猎。
简析:蔽日岩翎提供攻防与速度强化,并在防控回合内根据正面强化获得减伤及其他效果;
困兽犹斗为三回合技能:首回合重置自身强化获得两次增伤并于末回合返还强化,后续回合提供斩杀或固伤;
偷云追猎可以提供自身未持有的随机强化项,并在召唤血月天气失败时额外偷取对手强化项;
鹰啸仇羽会重置除攻防速度以外的其他强化,并根据重置后是否携带强化追加pp删除或威力技能pp额外损耗。
技能主要通过获取与重置自身的正面强化来追加不同效果,可以期待一下实战表现


